Also, ich würde mit dem Shelly nicht direkt die Last schalten, sondern einen 1 Phase Schütz dazwischen schalten.
Gute Idee, dann aber bitte gleich alle 3 Phasen mit dem Schütz EIN/AUS schalten!
Shelly 1Pm kann 16 A schalten. Warum sollte ich da noch einen Schütz dazwischen schalten. Es handelt sich um eine rein Ohmsche Last von 11 A mit Unterspannung 220 Volt berechnet. Shelly 1PM ist da gerade mal zu ca. 70% ausgelastet. Shelly bringe ich in meiner Kabel Anschlussdose unter, für den Schütz bräuchte ich wieder ne Kiste. Danke für die Idee mit dem Helfer für HA, bin ich nicht drauf gekommen und mache es schon für Steckdosen ohne Messung
Beste Grüße an Alle, schalte gerade meine Sauna auf dem Weg nach Hause an, per VPN ohne Cloud.
Ist auch eine Möglichkeit, leider etwas zu groß und
kann auch nur 16 A pro Phase, warum soll ich alle 3 Phasen schalten wenn das schon der Schütz in der Saunasteuerung macht. Hätte ja in der Saunasteuerung den Shelly Kontakt zwischen Schützspule und Steuerung schalten können. Dann wäre das ein Eingriff in die Saunasteuerung, Leiterzüge durch Ritzen. Wollte ich nicht und sollte so kostengünstig wie möglich und trotzdem sicher sein
ich glaube, die Antworten mit den 3 Phasen und dem Schütz waren an mich gerichtet.
Aber im Grunde ist mein Haupt-Augenmerk auf die Verbrauchsmessung der Sauna und weniger auf die Fern-Einschaltung…
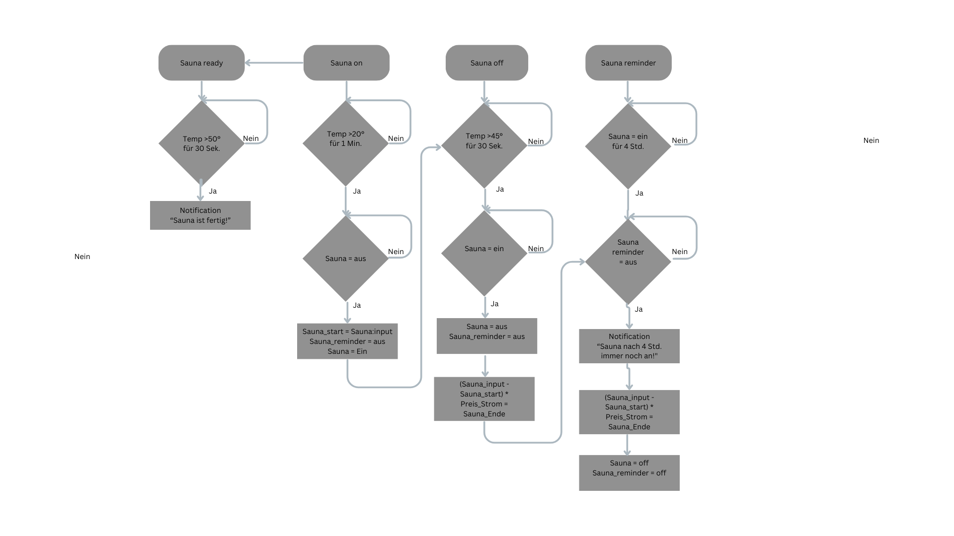
ich habe meine Sauna Automation verfeinert und es laufen jetzt 4 Automationen.
Der Stromverbrauch wird durch manuelle Eingabe überwacht wie hier beschrieben
- Sauna on - stellt fest, ob die Temp in der Sauna >20° steigt (bei manueller Einschaltung), Helfer werden definiert
- Sauna ready schickt eine Benachrichtigung, wenn die Sauna fertig ist (>50° Aussentemp = 80° Innentemp)
- Sauna off - bemerkt einen Temp. Rückgang <45° und berechnet den verbrauchten Strom (Abschaltung und Zählerstandseingabe muß manuell erfolgen)
die Erinnerung wird ausgeschaltet - Erinnert, falls 4 Std. nach “Sauna ready” keine manuelle Abschaltung erfolgt ist (= Temp nicht <45°) und berechnet den verbrauchten Strom (Zählerstand muß manuell eingegeben werden)
Ich habe dasnocheinfacher gemacht:
Habe mir einen externen Temp Sensor für 2 Euro in China bestellt, welcher bei 70 Grad schaltet, schaltet bei mir schon bei 60-65 Grad, diesen habe ich an einen Fensterkontakt gelötet und frage ab ob der Fensterkontakt geschaltet hat, dann ist die Sauna bereit. Wenn der Fensterkontakt deaktiviert ist, ist die Sauna aus da die Temp unter 70 Grad ist. Dann habe ich noch eine Automation gebastelt wo der Fensterkontakt am Fenster im Saunazimmer abgefragt wird: Wenn das Fenster 1 Stunde offen ist nachdem Der Kontakt von der Temp der Sauna dektiviert wurde, dann bekomme ich eine Nachricht, dass das Fenster noch offen ist und das jaede Stunde falls das Fenster nicht geschlossen wurde.
Das alles habe ich in Node Red realisiert.
klingt interessant obwohl ich nicht nachvollziehen kann, wozu man bei einer Sauna einen Fensterkontakt benötigt.
Ich mache das nur mit einem zigbee Temperatur-Sensor.
Wenn der < 20° registriert, ist die Sauna an, bei > 20° somit eingeschaltet und bei 80° ist die Sauna komplett aufgeheizt und ich bekomme einen Hinweis.
Ich habe Nach Zigbee Temperatursensoren gesucht welche für die Hitze von der Sauna ausgelegt sind. Leider habe ich keinen Temperatursensor gefunden welcher für 100° ausgelegt ist. Deswegen habe ich einen externen Sensor genommen, welchen ich in die Sauna montiert habe und an einen Fensterkontakt an den Reed Kontakt angelötet. Der besagten Fensterkontakt ist außerhalb der Sauna platziert, wegen der Hitze.
Der Fensterkontakt am Fenster im Saunazimmer habe ich platziert, damit ich nicht vergesse das Fenster nach dem Lüften zu schließen.
Zusätlich waren auch die Kosten nicht zu vernachlässigen: 2€ der Sensor und 2 x 4€ die Fensterkontakte in Summe sind es 10€ und etwas basteln gewesen.
das gibt es von zigbee mW auch nicht, ist aber auch nicht notwendig.
Mein Sensor klebt aussen an der Glasscheibe der Sauna-Türe. Und wenn der Sensor >20° registriert ist die Sauna an und dann werden auf den gemessenen Wert +30° addiert und ich habe die Sauna-Innen-Temperatur. Insofern muß der Sensor nur bis max. 55-60° funktionieren.
wir hatte oben schon diskutiert, ob man einen Strommesser und Ein-/Aus-Schalter noch da einbauen kann und die Lösung wäre wohl gewesen, 3x einen 16A shelly zu nehmen.
jetzt habe ich gerade dieses Teil entdeckt…
oder etwas schicker mit Display …
meine Sauna verbraucht im peak 5000W
hier hat wohl niemand Erfahrung mit, ich werde es jetzt einfach mal bestellen und berichten …
bei 5000W sollte die 32A Version reichen, wobei der Preis eh für alle gleich ist …
kurzes follow up:
Die bestellten FI sind angekommen - also ich habe die ohne Zähler-Anzeige aber mit WIFI Monitoring genommen und so sieht es aus:
in der tuya Handy App und so

im homeassistant.
verhält sich im Grunde wie ein power plug, nur kann der 63A
ich werde das morgen mal mit einer Sicherung vom Kühlschrank testen, da ist aktuell eine 16A Sicherung drin.
Und sowohl E-Herd als auch Sauna sind jeweils mit einer 25A Sicherung abgesichert. Da könnte man dann ja sicher auch dafür jeweils diese 63A smarte Sicherungen verwenden, richtig?
Hier würde ich vorsichtig sein! Man baut nicht umsonst die 16A Sicherung im Stromkasten ein. Die Phase die aus dem Anschlusskasten führt wird mit einer 63A NH Sicherung abgesichert, das heißt im Endefekt 1/3 des Maximalen Stromverbrauchs in deinem Stromkreis.
Wenn der Strom zu hoch ist und deine Leitungen dafür nicht ausgelegt sind, dann fangen die an zu schmoren und dann zu brennen, im schlimmsten Fall hast du dann einen Hausbrand, wenn die Versicherung mitbekommt, dass du dann mit 63A anstatt mit 16A abgesichert hast, könntest du Probleme bekommen.
ich habe das vor 1 Monat testhalber mit meinem Kühlschrank Stromkreis gemacht und die ursprüngliche 16A Sicherung drin gelassen und diese neue einfach dahinter gehängt. Das läuft seither völlig problemlos und solange man es so macht wird ja in jedem Falle immer zuerst die original 16A Sicherung anspringen. Ist in dieser Konstellation also nichts anderes, als ein power-plug in der Steckdose. Insofern gehe ich davon aus, daß ich es demnächst analog dazu auch bei der Sauna so machen kann, oder gibt es doch Einwände?
So kann man es machen, Top.
ok, ich werde berichten, wenn ich soweit bin …
Hallo,
Für eventuelle Anwendungen für die Temperatur/Feuchtigkeitsbestimmung.
Ich habe derzeit einen neuen Temperatur und Luftfeuchtigkeitsmesser in der Testphase. Bei diesem handelt es sich um diesen
Er misst die Temperatur bis 100°C, und ist auch als Zigbee-Version erhältlich.
Für die Steuerung habe ich diesen:
der ein 3-Phasen Relais schaltet.





