Hi,
ich möchte meinen Gurtwickler, der mit 24VDC läuft smatieren 
Der Gurtwickler hat keine Endlagen, welche offen und geschlossen signalisieren. Bisher habe ich nichts passendes gefunden, wo die Endlagen auf Grund der Stromaufnahme des Motors generiert wreden.
-
Motor Strom über normalwert → Rolladen ganz offen → STOP
-
Motor Strom innerhalb Normwert → Rolladen fährt hoch/runter, Zeit messen um Öffnungsgrad in
% zu generieren (wahrscheinlich 2 Grenzwerte notwendig)
-
Motor Strom unterhalb Normwert → Rolladen zu oder Hindernis → STOP
So in etwa würde ich mir den Ablauf vorstellen.
Zur Hardware würde ich zu einem ESP32 tendieren, mittels Zigbee oder Matter o.Thread oder WLAN oder alles gemeisam, auswählbar, Motorsteuerung über eine H-Brücke - Auf/AB, die Strommessung über einen Sensor, im einfachsten Fall einen Widerstand von der H-Brücke gegen GND, ich würde eher einen Hall-Sensor, nehmen und den Ausgangswer AD-Wandeln.
Was ideal wäre, eine H-Brücke, die per I2C oder SPI steuerbar wäre und auch die Stromerfassung mit erledigt, habe ich noch nichts passendes gefunden.
Sodele, we hat denn dazu sinnvolle Gedanken? Oder hat evtl. sogra so eine Teil bereits in Funktion?
Cheers Franky
Hier würde ich einfach mal einen Motor anbauen und dessen Stromaufnahme bei den verschiedenen Betriebszuständen messen, dann lässt sich relativ leicht eine Zuordnung treffen.
Ich vermute mal, daß der Motor beim schließen immer weniger Strom braucht, je mehr Gewicht des Rolladens an der Welle hängt, es sei denn, da sitzt ein Getriebe mit größerer Untersetzung zwischen Motor und Getriebe. Dann wird das vermutlich schon wieder anders aussehen.
Ja, das ist mein nächster Schritt, mal ein paarMeßwerte zu erheben.
Der Gurtwickler hat eine sehr große untersetzung, ich vermute mal, dass die Unterschiede auf / ab gar nicht so unterschiedlich sind, bei auf das gerwicht des Rolladens, bei ab das Bremsen des Rolladens. Ich bin gespannt, was da raus kommt 
Cheers Franky
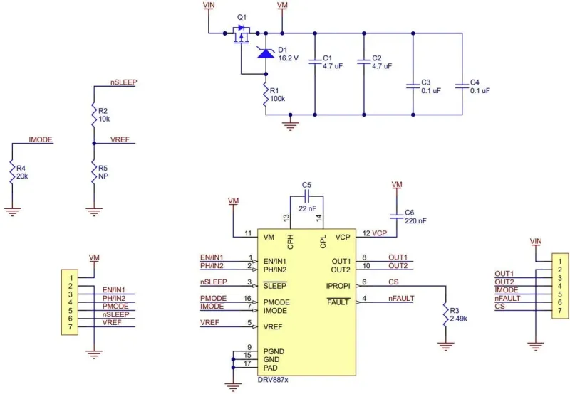
P.S.: Ich glaube, ich habe da was schönes bei Ti gefunden, den DRV8263-Q1
Die SPI Funktionen könnte man nutzen - aber ich denke der HW Typ würde auch gut funktionieren.
Die H-Brücke wird über Pins gesteuert, es gibt einene fault Ausgang für heftige Fehler und es gibt einen Ausgang, der den Strom anzeigt, den man mit einem ADC lesen könnte um die Zustände zu prüfen. Bevorzugen würde ich das TSSOP Gehäuse, wäre fürs Protptyping einfacher, denke ich.
Sodele, mal schauen, obs Muster gibt und auch erstmal die Ströme messen, dann gehts weiter, sobald ich wieder Zeit dafür habe 
Kleines Update
ich habe eine kleines Breakout Board für einen DRV8874 bekommen. Damit spiele ich mal ein bisschen.
Außerdem habe ich mir ein Modul von blebox, shutterboxDC besorgt. Das könnte fast die Lösung sein, mal sehen.
Cheers Franky