Schönen guten Tag euch,
ich hoffe, hier kann mir jemand helfen.
Ich habe mir 4 Smarte Steckdosen geholt (P110) und in Home Assistant integriert.
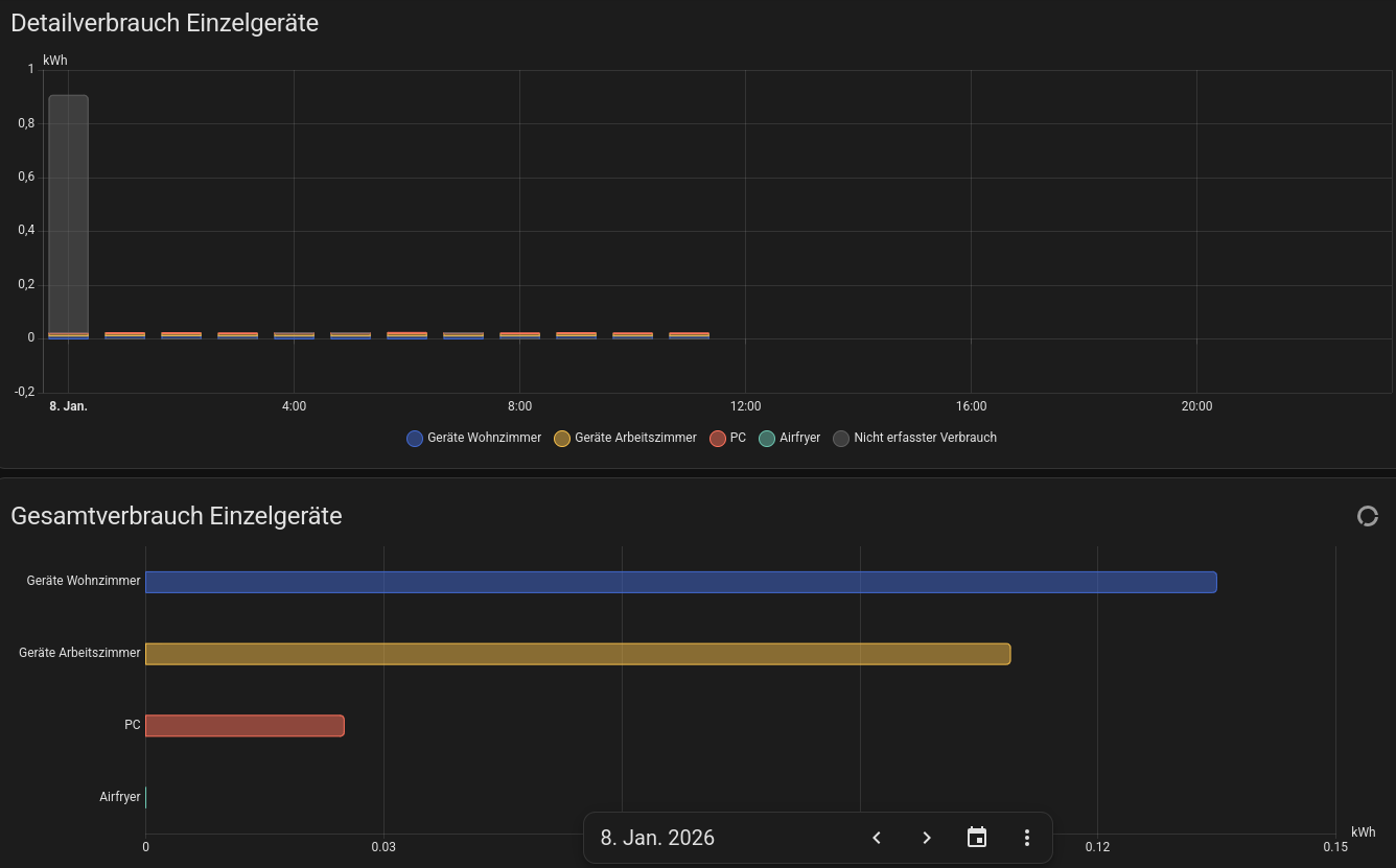
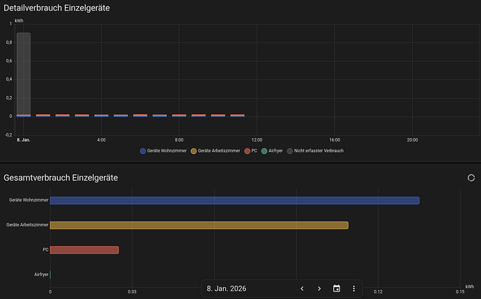
Ich habe dann einen Kombinationssensor erstellt, welcher die Summe der 4 Steckdosen bilden soll.
Dann habe ich bei Netzbezug diesen Sensor hinzugefügt und bei Einzelgeräte die 4 Steckdosen.
Jedoch taucht heute ein nicht erfasster Verbrauch auf. Dieser macht auch einen wesentlichen Anteil aus.
Ich habe keine PV-Anlage und möchte einfach nur die 4 Geräte einzeln tracken und dann einmal alle 4 zusammen.
Hat jemand eine Idee, was ich falsch gemacht habe?
Vielen Dank
Nico
Ich nehme an,du hattest die 4 Plugs schon eine Weile am laufen, ehe du die Summe mit ins Dashboard hinzugefügt hast. Dadurch ist der Startwert halt der vorher abgefallene Bezug. So etwas passirt auch, wenn ein Sensor weiterzählt aber die Daten nicht bei HA ankommen. Sobald der aktuelle Stand wieder ankommt, gibt es diesen Ausschlag.Dadurch geht keine Zählung verloren, passt nur leider zeitlich nicht mehr.
Vielen Dank für die Antwort 
Kann ich das zurücksetzen oder sollte es ab jetzt normal Zählen?
Wenn die Daten konstant bei HA eintreffen, sollte es jetzt normal weiter laufen.
Zurücksetzen geht nur mit Eingriff in die Datenbank.
1 „Gefällt mir“