Hallo in die Hunde,
vllt stelle ich mich ein wenig blöd an, es gelingt mir aber nicht einen 24V Auf/Zu Kontakt zu finden, bei dem ich in HA Auslesen kann, welchen Status er hat.
Folgendes Szenario: Ich habe eine Hunter Hydrawise Bewässerungssteuerung, wo ich ein “Master Ventil” konfigurieren kann, was immer dann 24V +/- schaltet, wenn ich eines der anderen Ventil auslöse.
Über diesen Kontakt möchte ich via HA gerne einen Shelly steuern, der meine Brunnenpumpe an- und ausschaltet.
Hat hier wer ne gute Idee, was ich da an Hardware nehmen könnte? Irgend ein Kontakt, der mir an HA rückmeldet “24V liegt an” oder “24V liegt nicht an”
Ich bedanke mich schon mal im Voraus und freue mich über Tipps.
VG
Thomas
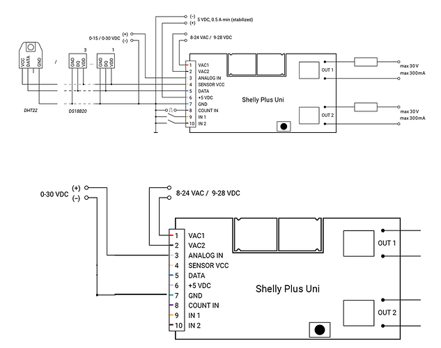
Ein Shelly Plus Uni könnte das Passende für dich sein.
3 „Gefällt mir“
Wenn ich das richtig verstehe, gibt dein Bewaesserungscomputer eine 24V Spannung an einer Klemmstelle aus, wenn er irgendein Ventil oeffnet.
Du willst wissen, wann das passiert, damit du dann die Pumpe anwerfen lassen kannst.
Du kannst hier nicht mit potentialfreien Kontakten arbeiten. Soviel steht mal fest.
Du koenntest aber ein Schliesser Relais mit den 24V betreiben. Den Zustand des Relais kannst du dann auslesen mit einem Fensterkontakt.
Hast du eine Präferenz was die Technik angeht? WiFi? Zigbee? Z-Wave? HM-IP?
Danke für die Antworten. WiFi wäre super. Wenn ich den Shelly richtig verstehe kann der das aber nicht, oder hab ich da was falsch verstanden?
Denke schon. Shelly ist WiFi. So sollte es klappen… Theoretisch… Den Shelly kannst du dann auch noch gleich mit den 24V von dem Bewässerungscomputer betreiben, lassen sich bestimmt irgendwo abgreifen…
1 „Gefällt mir“
Du kannst ein Shelly 1 nehmen und mit 24v versorgen, dann dein Anschluss der zu tracken ist auf die SW Klemme. O und I bleiben leer. Vorsicht du darfst den Shelly nicht mit 220v versorgen und dann an der SW Klemme was anschließen, was nicht 220v verträgt.
Der Shelly hat ein Sensor für die SW klemme, ob Spannung drauf oder nicht. Mindestens mit 220v geht es. Mit 24v dürfte es auch klappen
Danke euch beiden. Das teste ich beides nach meinem Urlaub mal und melde mich.
Der Plus i4 DC kann aber nur DC wenn ich das richtig verstehe.
Dein Bewasserungs Computer läuft doch auch nur mit 24V DC laut deiner Aussage. Du hast nie genau gesagt welches Model du benutzt.
Wenn du was mit Z-Wave willst, schau dir den Fibaro Smart Implant mal an. Sehr aehnlich wie der Shelly Uno.

Ich glaube ich muss nach meinem Urlaub mal das Messgerät anlegen 
Ich habe einen Hunter Pro-HC12. Laut Datenblatt läuft der mit AC.
Die meisten Hunter Ventile sind mit 24v AC
Wenn 24V AC, dann halt mit Relais 24VAC Spulenspannung. Zum Beispiel:
FINDER Steck-Printrelais, 1 CO, 10 A, 24 V AC | Print- & Steckrelais günstig kaufen | reichelt elektronik
Eventuell noch den passenden Sockel mit Schraubkontakten:
FINDER Relaissockel - FIN 40.31, blau | Relais-Zubehör günstig kaufen | reichelt elektronik
Dann kann man am Wechselkontakt anschliessen was man will, zum Beispiel einen umgebauten Fensterkontakt oder einen Shelly. Ist man sehr flexibel dann…
Folgende alternative Idee ist mir gerade gekommen.
Der Ausgang Hunter liefert 24V AC und steuert damit ein Eltako R12-100-24V AC Relais.
Das Eltako Relais wiederum schaltet einen 230V Stromkreis, welche dann den SW Kontakt an einem Shelly Pro 1 PM bedient.
In meinem Kopf kann ich jetzt sowohl die Pumpe manuell aus HomeAssistant starten, als auch durch den Hunter Hydrawise auslösen lassen.
Denke ich falsch? Oder ginge das?
Wenn das Relais eine 24V-AC Spule hat, geht das.
Ich habe das jetzt mal getestet. Funktioniert einwandfrei mit dem Eltako und dem Shelly Pro 1PM. Super easy Lösung.
Dank für euren Input hier - das hat mich schliesslich zur Lösung geführt.